
INTRODUCTION
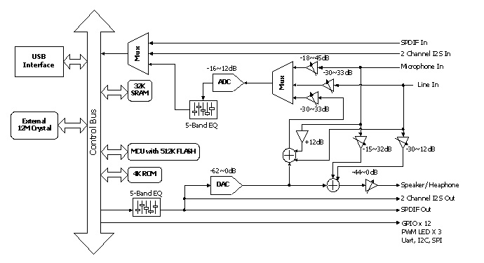
The CM6535 is a USB 2.0 audio chip built-in 8051 for flexible applications. With integrated Tri-Colors PWM LED driver and two-channel ADC/DAC and S/PDIF interface that makes it suitable for headset, docking, speaker and microphone applications. The internal 8051 can also be developed to a lot of different applications, such as Microsoft? Lync/Skype/VoIP device, Android Phone or Tablet/Slate docking device. The CM6535 is compatible with USB Audio Class 1.0 and USB 2.0 Full-Speed, thus it can plug & play without any additional software installation on major operating systems. The internal DAC and ADC support from 8 ~ 96 KHz sampling rate and 16/24 bits resolution.
The CM6535 integrates equalizer on both playback and recording paths to compensate the frequency response of microphone and headphone.
The CM6535 also integrates 512K Byte flash (Including 32KB F/W programming size) and crystal but requires few passive components to make a finish product. Thus, it can save the total BOM cost and PCB area can be smaller.
PRODUCT FEATURES
USB 2.0 full-speed compliant
USB Audio Class 1.0 compliant
USB Human Interface Device (HID) Class 1.1 compliant
Two (2)-channel DAC & I2S for audio output interface
Two (2)-channel ADC & I2S for audio input interface
Supports Digital Microphone Interface
Built-in S/PDIF Input/output transmitter
Built-in Equalizer on both playback and recording paths
Supports USB suspend/resume/reset functions
Supports control, interrupt, bulk, and isochronous data transfers
Embedded 1T 8051 with 32K Byte SRAM and 512K Byte flash(Including 32K Byte F/W programming size)
Supports OMTP and CTIA auto switch on a 4-pole jack
Integrated Tri-Colors PWM LED driver
Master/Slave H/W I2C/SPI/UART control interface for external audio devices or FLASH access
Built-in 30mW @ 32 ohm load headphone amplifier
On chip watchdog timer
Industrial standard LQFP-64 package (7x7mm)
BLOCK DIAGRAM
